MLOps with ML Platforms (SageMaker & Vertex AI)
Learn platforms like SageMaker and Vertex AI because they offer end-to-end managed services for model training, deployment, and monitoring, drastically reducing infrastructure overhead. Mastering these platforms enables faster experimentation, scalable automation, and production-grade ML workflows with built-in security, CI/CD, and governance.
We should learn platforms like SageMaker and Vertex AI because they offer end-to-end managed services for model training, deployment, and monitoring, drastically reducing infrastructure overhead. Mastering these platforms enables faster experimentation, scalable automation, and production-grade ML workflows with built-in security, CI/CD, and governance.
📚 Key Learnings
- Understand the MLOps capabilities of SageMaker and Vertex AI
- Compare features of SageMaker Studio vs Vertex AI Workbench
- Learn about integrations with Git, Terraform, and CI/CD
- Get hands-on with training and deploying a simple model
🧠 Learn here
Let's start with Managed ML Platforms!
Managed ML Platform
A Managed ML Platform abstracts away infrastructure provisioning, scalability concerns, and low-level configurations.
It lets data scientists, ML engineers, and developers focus on model development and experimentation while the platform takes care of the rest.
A managed ML Platform Ideally should have:
- Data Preparation & Labeling tools
- AutoML capabilities
- Model Training & Tuning (incl. hyperparameter optimization)
- Model Deployment (real-time & batch)
- Model Monitoring (drift detection, latency, accuracy)
- Versioning & Reproducibility
- Integrated Security & Compliance
Popular Managed ML Platforms
Platform | Provider | Highlights |
---|---|---|
Amazon SageMaker | AWS | Fully managed, supports Studio IDE, Autopilot, Pipelines, Model Monitor |
Vertex AI | Google Cloud | Unified platform, strong AutoML, integration with BigQuery & notebooks |
Azure ML | Microsoft | MLOps support with Azure DevOps, drag-and-drop UI, scalable endpoints |
Databricks ML | Databricks | ML on top of Spark, great for large-scale data workflows |
Why Use Managed ML Platforms?
- 🚀 Faster model development lifecycle
- 💰 Cost-optimized compute (pay-as-you-go)
- 🔒 Built-in security and compliance
- 🔄 Scalable from prototype to production
- 🧑🔧 Reduced need for infra & DevOps skills
For now, we will focus on SageMaker & Vertex AI
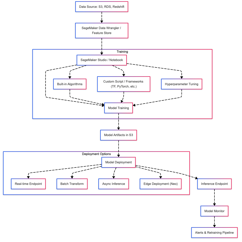
Amazon SageMaker

Amazon SageMaker is a fully managed service that provides tools to build, train, and deploy machine learning models quickly and at scale.
Features:
- Data Preparation: Built-in Jupyter notebooks, SageMaker Data Wrangler, and Feature Store
- Model Building: Supports popular ML frameworks (TensorFlow, PyTorch, XGBoost), built-in algorithms, and custom containers
- Training: Distributed training, automatic model tuning (hyperparameter optimization)
- Deployment: One-click model deployment to auto-scaling endpoints
- MLOps & Monitoring: Model monitoring, endpoint drift detection, A/B testing, CI/CD integration
Components:
- SageMaker Studio: Integrated visual interface for building ML workflows
- SageMaker Processing: For running data pre-processing and post-processing jobs
- SageMaker Training: Managed training jobs with distributed support
- SageMaker Inference: Real-time, batch, and asynchronous inference options
- SageMaker Pipelines: End-to-end ML pipeline orchestration
Getting Started with SageMaker:
- Install AWS CLI & Boto3
pip install awscli boto3
- Set up IAM Role with SageMaker permissions
- Launch SageMaker Notebook Instance or SageMaker Studio from AWS Console
Example: Training a Built-in XGBoost Model
import sagemaker
from sagemaker import get_execution_role
from sagemaker.estimator import Estimator
role = get_execution_role()
sess = sagemaker.Session()
xgboost_container = sagemaker.image_uris.retrieve("xgboost", sess.boto_region_name, "1.5-1")
estimator = Estimator(
image_uri=xgboost_container,
role=role,
instance_count=1,
instance_type="ml.m5.large",
output_path="s3://your-bucket/output",
sagemaker_session=sess,
)
estimator.fit("s3://your-bucket/input")
Use Cases:
- Predictive Analytics
- Image and Text Classification
- Time Series Forecasting
- Anomaly Detection
- Natural Language Processing (NLP)
Security & Compliance
- VPC support for secure networking
- KMS for encryption at rest
- IAM roles for fine-grained access control
- Audit trails via AWS CloudTrail
Deployment Options
- Real-time Endpoints
- Batch Transform
- Asynchronous Inference
- Edge Deployment via SageMaker Neo
🧠 Pro Tips
- Use SageMaker Studio for an all-in-one visual experience
- Use Model Monitor to detect drift in production
- Optimize cost with spot instances and multi-model endpoints
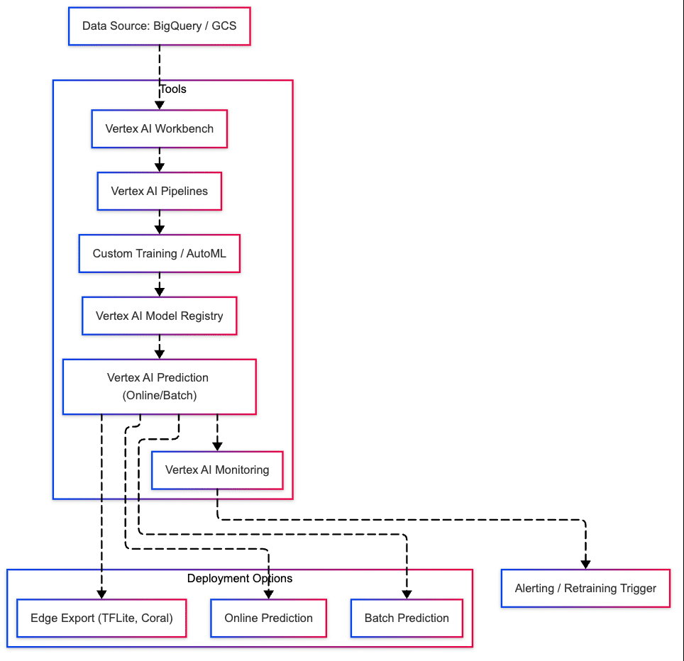
Vertex AI

Vertex AI is Google Cloud's managed machine learning platform that helps data scientists and ML engineers build, train, and deploy ML models faster using unified tools and services.
Features:
- Unified Platform: Manage data, train models, and deploy them from a single interface
- Custom and AutoML Models: Supports AutoML for beginners and custom training for experts
- Integrated MLOps: Pipelines, CI/CD, and model monitoring
- Scalable Infrastructure: Train on CPUs, GPUs, TPUs
- Prebuilt & Custom Containers: Use optimized Google containers or bring your own
Key Components:
- Vertex AI Workbench: Managed JupyterLab notebooks with integration to BigQuery, GCS, etc.
- Vertex AI Pipelines: Orchestrate ML workflows using Kubeflow Pipelines
- Vertex AI Training: Custom training with Docker containers or prebuilt frameworks
- Vertex AI Prediction: Online and batch prediction services
- Vertex AI Model Registry: Versioned model repository
- Vertex AI Experiments: Track model training runs and parameters
Getting Started:
- Enable Vertex AI API in Google Cloud Console
- Create a Cloud Storage bucket for datasets and model artifacts
- Install Google Cloud SDK & Libraries
pip install google-cloud-aiplatform
Initialize Vertex AI SDK
from google.cloud import aiplatform
aiplatform.init(project='your-project-id', location='us-central1')
Example: Train a Custom Model
job = aiplatform.CustomContainerTrainingJob(
display_name="my-training-job",
container_uri="gcr.io/my-project/my-training-image",
model_serving_container_image_uri="us-docker.pkg.dev/vertex-ai/prediction/sklearn-cpu.0-24:latest"
)
model = job.run(
model_display_name="my-model",
replica_count=1,
machine_type="n1-standard-4",
args=["--epochs", "5"]
)
Use Cases:
- Image Classification & Object Detection
- Natural Language Processing (NLP)
- Time Series Forecasting
- Recommendation Systems
- Tabular Data Models
Security & Compliance:
- IAM for access control
- VPC Service Controls
- CMEK for data encryption
- Audit logs and monitoring via Cloud Logging
Deployment Options:
- Online Predictions (Real-time Inference)
- Batch Predictions
- Export to Edge via TensorFlow Lite or Coral
🧠 Pro Tips
- Use Workbenches to interactively develop and test code
- Track experiment runs using Vertex AI Experiments
- Schedule training using Vertex AI Pipelines with CI/CD triggers
- Monitor drift and health with Vertex AI Model Monitoring
SageMaker vs Vertex AI
Feature | SageMaker Studio | Vertex AI Workbench |
---|---|---|
Platform | AWS | Google Cloud |
IDE Integration | Fully integrated JupyterLab-based IDE | JupyterLab integration with enhanced GCP tools |
Notebook Type | Jupyter notebooks, SageMaker notebooks | Jupyter notebooks (managed and user-managed) |
Compute Options | On-demand, spot, and SageMaker-provided ML instances | Custom VM types, GPU/TPU support |
Auto-scaling | Yes (via SageMaker endpoints or pipelines) | Yes (via Vertex AI Training and Workbench) |
Built-in Version Control | Git integration built-in | GitHub integration available |
ML Frameworks Support | TensorFlow, PyTorch, MXNet, Scikit-learn, etc. | TensorFlow, PyTorch, Scikit-learn, XGBoost, etc. |
Experiment Tracking | SageMaker Experiments | Vertex AI Experiments |
Pipeline Support | SageMaker Pipelines | Vertex AI Pipelines |
Model Registry | SageMaker Model Registry | Vertex AI Model Registry |
Monitoring and Debugging | SageMaker Debugger, Model Monitor | Vertex AI Model Monitoring |
MLOps Integration | SageMaker Projects with CI/CD templates | Cloud Build, Vertex Pipelines for MLOps |
Security and IAM | Integrated with AWS IAM | Integrated with Google IAM |
Data Access | Access to S3, Athena, Redshift, etc. | Access to BigQuery, Cloud Storage, etc. |
Pricing | Pay-per-use based on compute and storage | Pay-per-use with VM cost + notebook pricing |
Notebook Scheduling | Not native (can be done via Lambda/Step Functions) | Built-in scheduled executions |
Custom Container Support | Yes (bring your own container to Studio) | Yes (via custom containers on Notebooks or Pipelines) |
Extension Ecosystem | Supports Jupyter extensions, Studio add-ons | Supports JupyterLab extensions |
Multi-user Support | Yes, with IAM roles and domain setup | Yes, with GCP IAM and shared Workbench environments |
ML Platform Integrations: Git, Terraform, CI/CD with SageMaker & Vertex AI
Version Control with Git
SageMaker
SageMaker Studio Git Integration: Built-in support to clone, commit, and push Git repositories from Studio UI.
Best Practices:
- Use Git for managing notebooks, training scripts, Dockerfiles, and pipeline definitions
- Organize repos with /src, /notebooks, /pipelines, /deploy folders
Vertex AI
Workbench Git Integration: Managed JupyterLab with Git extension enabled.
Best Practices:
- Store Kubeflow pipeline YAMLs and training scripts in Git
- Track experiment metadata and commit hashes for reproducibility
Infrastructure as Code (IaC) with Terraform
SageMaker
Terraform AWS Provider: Supports creating resources like:
aws_sagemaker_notebook_instance
aws_sagemaker_model
aws_sagemaker_endpoint_config
aws_sagemaker_endpoint
Example:
resource "aws_sagemaker_model" "example" {
name = "example-model"
execution_role_arn = aws_iam_role.sagemaker_role.arn
primary_container {
image = "123456789012.dkr.ecr.us-east-1.amazonaws.com/my-image"
model_data_url = "s3://bucket/model.tar.gz"
}
}
Vertex AI
Terraform GCP Provider: Supports:
google_vertex_ai_endpoint
google_vertex_ai_model
google_vertex_ai_pipeline_job
google_vertex_ai_featurestore
Example:
resource "google_vertex_ai_model" "model" {
display_name = "vertex-model"
container_spec {
image_uri = "gcr.io/project/image"
}
}
CI/CD Integration
SageMaker
CI/CD Tools: GitHub Actions, CodePipeline, Jenkins
Popular Tools:
- sagemaker-training-toolkit & sagemaker-pipeline SDKs
- Amazon SageMaker Projects for CI/CD automation
Example GitHub Action:
jobs:
train-deploy:
runs-on: ubuntu-latest
steps:
- uses: actions/checkout@v2
- name: Setup Python
uses: actions/setup-python@v2
- run: pip install sagemaker
- run: python pipeline.py --train
Vertex AI
CI/CD Tools: Cloud Build, GitHub Actions, Tekton
Popular Practices:
- Trigger pipeline runs using Cloud Build triggers
- Store and version datasets/models in GCS
Cloud Build YAML Example:
steps:
- name: 'gcr.io/cloud-builders/gcloud'
args:
- ai
- custom-jobs
- create
- --display-name=my-job
- --region=us-central1
Hands-On: Train and Deploy a Simple Model on SageMaker & Vertex AI
Part 1: Amazon SageMaker
Train and deploy a simple scikit-learn model using SageMaker built-in containers.
Prerequisites
- AWS account with SageMaker access
- S3 bucket
- IAM role with SageMaker permissions
- Python environment with boto3, sagemaker
Steps
1. Prepare Training Script: train.py
from sklearn.ensemble import RandomForestClassifier
from sklearn.datasets import load_iris
from sklearn.model_selection import train_test_split
import joblib
X, y = load_iris(return_X_y=True)
X_train, X_test, y_train, y_test = train_test_split(X, y, test_size=0.2)
model = RandomForestClassifier()
model.fit(X_train, y_train)
joblib.dump(model, '/opt/ml/model/model.joblib')
2. Upload Script to S3
aws s3 cp train.py s3://your-bucket/code/train.py
3. Train with SageMaker
from sagemaker.sklearn.estimator import SKLearn
from sagemaker import get_execution_role
sklearn_estimator = SKLearn(
entry_point='train.py',
role=get_execution_role(),
instance_type='ml.m5.large',
framework_version='0.23-1',
py_version='py3',
sagemaker_session=sess
)
sklearn_estimator.fit()
4. Deploy as Endpoint
predictor = sklearn_estimator.deploy(
instance_type='ml.m5.large',
initial_instance_count=1
)
predictor.predict([[5.1, 3.5, 1.4, 0.2]])
5. Clean Up
predictor.delete_endpoint()
Part 2: Google Vertex AI
Train and deploy a simple scikit-learn model using Vertex AI custom training job.
Prerequisites
- GCP project with Vertex AI API enabled
- GCS bucket
- Python environment with google-cloud-aiplatform
Steps
1. Create Training Script: train.py
Same as above.
2. Build Docker Image
Create Dockerfile:
FROM python:3.9
RUN pip install scikit-learn joblib google-cloud-storage
COPY train.py .
CMD ["python", "train.py"]
Build & push:
gcloud builds submit --tag gcr.io/YOUR_PROJECT_ID/iris-trainer
3. Submit Custom Job
from google.cloud import aiplatform
aiplatform.init(project='YOUR_PROJECT_ID', location='us-central1')
job = aiplatform.CustomContainerTrainingJob(
display_name='iris-train',
container_uri='gcr.io/YOUR_PROJECT_ID/iris-trainer',
model_serving_container_image_uri='us-docker.pkg.dev/vertex-ai/prediction/sklearn-cpu.0-24:latest'
)
model = job.run(
model_display_name='iris-model',
replica_count=1,
machine_type='n1-standard-4'
)
4. Deploy Model
endpoint = model.deploy(machine_type='n1-standard-4')
endpoint.predict(instances=[[5.1, 3.5, 1.4, 0.2]])
5. Clean Up
endpoint.undeploy_all()
endpoint.delete()
🔥 Challenges
- Launch a notebook in SageMaker Studio or Vertex AI Workbench
- Train a model using built-in algorithm or sklearn
- Deploy as a real-time endpoint
- Track experiment metadata (parameters, metrics)
- Enable drift monitoring or logging on deployed endpoint
- Use CloudWatch (SageMaker) or Logging (Vertex) to view logs
- Create a simple pipeline with preprocessing, training, evaluation steps
- Set up a CI/CD job (GitHub Actions / Cloud Build) to retrain on commit
- Compare latency and performance between SageMaker & Vertex AI endpoints
- Use SageMaker Model Registry or Vertex AI Model Registry to manage versions